產品推薦
JK1S/JK2S240-45等SOT-227大功率封裝產品
SOLAR DIODE
SCHOTTKY DIODE
SF DIODE
LOW VF DIODE
TEL.400-055-0531
100A以上大功率快恢復
200A以上大功率肖特基
400A以上大功率MOS
碳化硅模塊,普通管模塊,橋堆模塊
可以提供工業級和車規級產品
Zero Reverse Recovery Current 零反向恢復電流
Zero Forward Recovery Voltage 零正向恢復電壓
High-Frequency Operation 高頻工作
Extremely Fast Switching 極其快速的開關時間
Single and double rectifier construction
High surge capability
GPP and EPI High reliability chip
Low VF
For use in low voltage high frequency inverters
free wheeling ,and polarity protection applications
Lead free in compliance with EU RoHS directive
Improved dv/dt capability high ruggedness
Low ON Resistance
Low Gate Charge
肖特基二極管
快恢復二極管
整流橋可根據您的需求,研發和生產新產品
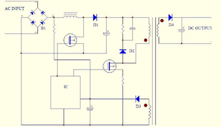
充電器、適配器
電源
太陽能光伏
照明
家電
其他行業及主用元器件型號

及主用元器件型號
及主用元器件型號

及主用元器件型號
及主用元器件型號

點擊咨詢解決方案
嚴格管控成本,打造高性價比產品



媲美國際同類知名品牌,大品牌的選擇



為您量身定制行業解決方案



產能強大,最快一周交貨



工藝先進,保證器件的安全性與長期可靠性



是一家從事半導體器件芯片和成品研發、生產的企業,通過IATF16949認證,可以提供二極管,MOS管,集成模塊等產品,擁有自主知識產權和多項核心技術。【詳情】
品牌緣起 品牌定位 晶恒目標